$0.99+

Raymarcher: raymarching shader for Blender

Raymarcher: raymarching shader for Blender

$0.99+
4 ratings
  • Easy to setup

  • Primitives and operations included

  • A full raymarcher implemented in Blender nodes

  • No scripting needed

  • Works with Eevee and Cycles


This would have been impossible without:


Base Nodes:

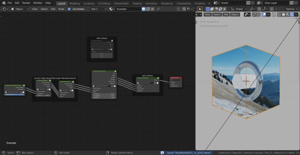
  • Raymarch Input, ray origin and direction input, any raymarching shader should begin with this, as in example below

  • Raymarch Process, this is where the magic happens,
    greatly simplified raymrching method in exchange for better performance.
    repeat this to get more accurate results (as in example below)

  • Raymarch Post, computes useful data, like Normals, Position, Incoming, Reflection, UVs and Mask for your raymarched objects

  • Scene, here you put your SDF objects, mix them using math nodes, and mix their UVs

  • SDF Mix, used to mix between UVs and Colors inside Scene


Included SDFs:

  • 5 Point Star, 2D, can be extruded with Extrude SDF

  • Box

  • Equilateral Triangle, 2D

  • Extrude, extrude any SDF

  • Plane, infinite

  • Segment/Capsule, has UVs

  • Sphere, has UVs

  • Torus, has UVs


Support and Contact:


Author:

Iyad Ahmed (@cgonfire)


This product is not currently for sale.
$

Raymarcher node pack and material example (.blend)

Size
1.46 MB

Ratings

5
(4 ratings)
5 stars
100%
4 stars
0%
3 stars
0%
2 stars
0%
1 star
0%
Powered by